Colony loss post-mortem
The sound of buzzing emanating out of the hive as you crack open the crownboard is often reassuring, but during your first spring inspection what if that sound is missing?
The BBKA annual winter loss survey suggests that the average number of colonies lost between 2007 and 2022 is around 17%. A single value does not show the fluctuating nature of winter losses, and the true number varies from year to year. For a beekeeper this number is far more than just a statistic, so here I aim to address the emotional response you may feel on losing a colony.
Even the best beekeepers will lose colonies, sometimes even their finest ones. Many factors that are out of our control influence the survival of a colony. Losses can happen at any point within the season but tend to be more prevalent or noticed at this time of year.
For the new beekeeper, it can be a huge shock when faced with the task of dealing with a dead colony; something that is often omitted on beginners’ courses. We are taught how to keep our bees healthy and alive but often we forget to teach our newbies how to deal with the inevitability of a colony failing.
Over the winter months there is fairly little that can be done to save a dying colony, as we can be oblivious of what is happening inside the hive. While symptoms can be spotted during weekly inspections in the season, this is not the case in the winter. We must wait until the first days of spring to check for those key vital signs.
The dictionary defines grief as “very great sadness, especially at the death of someone” but it is one of those words that is so much more complex. Everyone will feel different when faced with a dead colony: if it was your only colony then you may have had a far stronger connection with it than if it was one of many.
To conceptualise how beekeepers may feel after finding a colony that has failed, we can use the Kübler-Ross model and think of five key stages: denial, anger, bargaining, depression and acceptance. It can take variable amounts of time to reach each stage; it depends on how you as a beekeeper process the event. You may skip whole stages completely, but as we have been the custodians of these creatures and their fate is often the result of our interventions, we can feel guilty about their demise. This may amplify the feelings at certain stages.
To determine the cause of death, an autopsy or post-mortem of the colony will be necessary. It is best done straightaway, as leaving the deceased hive for a while may lead to changes within the hive that make it harder to determine the cause of death. Mould growth and the breakdown of organic matter can make establishing the main culprit far trickier.
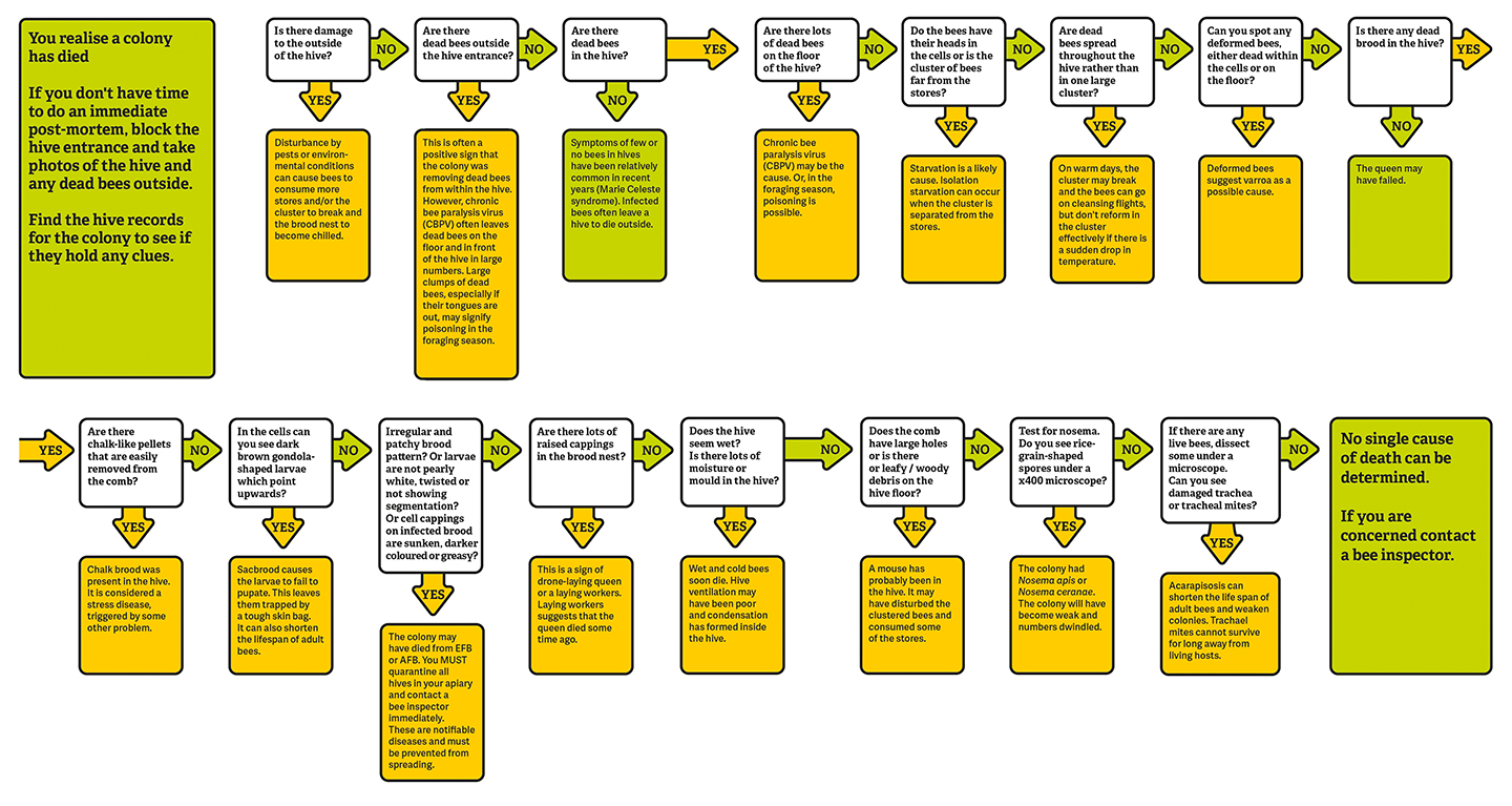
While you can carry out the autopsy process in any order, the infographic has been constructed in the most logical order – working from outside the hive inwards. The autopsy does not finish in the apiary though; go through all your records for the past year (or further back if you have kept them). Relive the colony’s history over its last season and see if you can spot where things may have started to go wrong. By understanding the cause of the demise of the colony we can determine whether hive parts can be reused immediately or whether they need to be disinfected or replaced.
A good tip when carrying out the autopsy is to take lots of photographs. They may hold valuable clues that might be missed once the hive has been cleaned and they can make great discussion material at association meetings. If you end up with an inconclusive explanation, other beekeepers may be able to help or have witnessed something similar. Furthermore, getting another beekeeper to help with the inspection can be very beneficial. Having someone there to talk through your thought process and confirm your assumptions is always worthwhile. Of course, if you do get help from someone else, it is paramount to follow strict biosecurity measures. If something does not look right or you are concerned that the cause of death may be of a serious nature, then contact your local bee inspector as they will have a wealth of knowledge and experience.
Pests and diseases overview
BeeBase is an excellent resource to find information on pests and diseases which will help in your search to determine the cause of death.
There may have been multiple reasons that the colony failed, all acting in synergy, so sometimes making one single conclusion is impossible. Keep an eye out for signs of notifiable diseases, such as AFB and EFB. On finding one of these you must contact your local bee inspector and quarantine your apiary.
Diagnostic distractions
Wax moth signs, in the form of broken comb or silky trails, may lead to the wrong diagnosis. Wax moth is often found in weak colonies which cannot remove the pest. However, they may only have appeared in force once the colony had died, so it is challenging to conclude anything from finding their signs.
Dysentery can confuse the issue too. It may or may not have been the cause of disease; it may simply be a side effect of the colony becoming weak.
Wasps are often blamed for wiping out a colony, but usually they obliterate only weak or dying colonies.
If you lose all of your colonies, it can be rather overwhelming and you may have an urge to give up beekeeping. I must confess that for the past year I have been completely bee-less and I did have such feelings occasionally. What drove me through was that I knew if I gave up, all of my learning and experience would be lost. With the new season approaching, I will start again.
If you find yourself in my predicament, draw up a plan of how you are going to get back into beekeeping. Whether it is putting a deposit on a nuc or placing your name down on the swarm list, there are many ways to restart. On the other hand, you don’t need to have your own bees to be a beekeeper. Many associations will have a training apiary; offering to volunteer to look at the bees can be a great way to carry on during any bee-free interludes you may face.
We can aim to reduce winter losses by working more collaboratively. You could carry out a winter loss survey within your local association (as well as responding to any national ones). They can be set up with simple online surveys or virtual polls at club meetings. I have found that asking members to give the first three or four characters of their postcode allows us to map the average colony losses for each area. Anywhere with a particularly high number of failed colonies over winter can be an indicator of the need for further investigation. But a high number of colony losses should not necessarily be viewed in a negative light; it may just be a sign that further training emphasis should be placed on winter preparations. Many associations host winter talks, so perhaps plan for one of these to be on winter management, bearing in mind that this preparation often starts back in summer or autumn.
I find having a laminated copy of the autopsy flow chartin my apiary folder at this time of year rather helpful. Lastly, do not forget that you are not on your own, reach out to beekeeping friends as they are often the most important resource you have to hand.
Photos: Richard Rickitt
Dylan Gussman
Dylan Gussman is currently studying at the University of Southampton for an MSc in Environmental Monitoring and Assessment. He has been beekeeping for seven years and is a member of the Meon Valley BKA in Hampshire where he is on the training team and runs the website and newsletter. His favourite beekeeping activity is hunting for drone congregation areas.


